Background: Von Willebrand factor (VWF) mediates platelet adhesion and aggregation in primary hemostasis and thrombosis. The thrombogenicity of VWF depends on its self-association into fibers and its ability to efficiently capture platelets under high shear stress. We have shown that high shear promotes self-association of VWF into hyperadhesive strands and fibers, and that this process can be enhanced by low density lipoprotein (LDL) and attenuated by high density lipoprotein (HDL). In a model of thrombotic microangiopathy induced by VWF infusion into ADAMTS13-deficient mice, HDL attenuated the thrombocytopenia induced by the VWF challenge, suggesting that HDL may attenuate other types of thrombosis.
Aims: To study the effect of HDL on microvascular and arterial thrombosis in mice by intravital microscopy.
Methods: Microvascular thrombosis was induced in ADAMTS13-deficient mice by (1) local stimulation of mesenteric venules with calcium ionophore, and (2) infusion of high doses of recombinant human VWF (rVWF). The effect of HDL on VWF-platelet thrombus formation and deposition in the microvasculature was monitored microscopically. Arterial thrombosis was induced in wild-type (WT) mice by (1) laser-induced cremaster injury, and (2) FeCl 3-induced carotid artery injury. The effect of HDL on arterial thrombosis was also monitored microscopically.
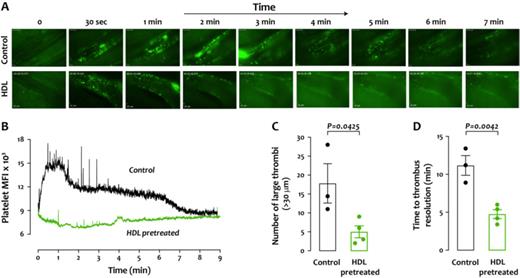
Results: When we induced microvascular thrombosis with ionophore, ADAMTS13-deficient mice evinced robust local platelet adhesion, platelet string formation, and thrombus embolization. Time to thrombus resolution was significantly prolonged (about 15 min) compared to that in WT mice (< 5 min). In mice pretreated with HDL (100 mg/kg), platelet deposition was largely prevented, with only occasional single platelets adhering. The differences in the extent of thrombi deposition and time to thrombus resolution between HDL-treated and untreated mice were both statistically significant. In the VWF challenge microvascular thrombosis model, rVWF infusion into ADAMTS13-deficient mice induced platelet adhesion to endothelium-associated VWF fibers in the cremaster microcirculation, forming long strings on the walls of arterioles and venules. Many microvessels became completely occluded. The prothrombotic effect persisted over 90 minutes. In contrast, pretreatment with HDL (100 mg/kg) led to significantly reduced platelet adhesion and string formation. Vessel occlusion was almost completely prevented. When thrombosis was induced in the cremaster arterioles of WT mice, HDL pretreatment resulted in notably decreased platelet accumulation and fibrin deposition in growing thrombi. HDL pretreatment also destabilized the thrombi and led to frequent embolization. In the FeCl 3-induced carotid artery injury model, HDL pretreatment slowed thrombus growth, enhanced thrombus embolization, and delayed vessel occlusion.
Conclusion(s): The results demonstrate that VWF self-association is an important mechanism promoting thrombosis in large and small vessels. Our results show that HDL possesses a novel antithrombotic effect by inhibiting VWF self-association, preventing thrombosis in both small and large vessels. These results suggest that increasing the plasma HDL level can be exploited to prevent and treat thrombotic microangiopathies and arterial thrombosis.
Disclosures
No relevant conflicts of interest to declare.

This feature is available to Subscribers Only
Sign In or Create an Account Close Modal